關閉
關閉
確認
確認
您尚未登入會員,
請先登入後再進行申請。
回前頁
回前頁
前往登入
前往登入
跳到主要內容
Line@
計劃申請
home
最新消息
最新消息
關於我們
關於我們
數位大解方
數位大解方
數位轉型諮商室
專業顧問團
數位補給站
數位力度量表
數位應用博覽會
台北數位大學校
台北數位大學校
主題課程
數位創新工作坊
跨境電商工作坊
數位產學實作大賽
導入計畫
導入計畫
中小企業導入計畫
實體店家導入計畫
跨境電商驗證輔導計畫
跨境電商
跨境電商
跨境電商工作坊
台北新貿獎
外貿電商量表
數位知識庫
數位知識庫
常見FAQ
知識文章
活動影音
政府/合作資源
News
最新消息
首頁
最新消息
詳細頁
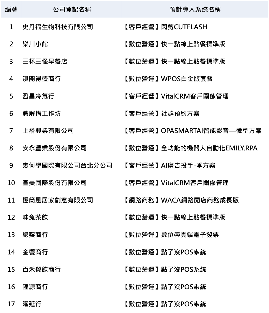
【入選公告】114年臺北市店家數位基礎導入計畫─最終入選名單
計畫資源
關於我們
計畫介紹
數位大解方
數位轉型諮商室
專業顧問團
數位補給站
數位力度量表
數位應用博覽會
網站導覽
台北數位大學校
主題課程
數位創新工作坊
跨境電商工作坊
數位產學實作大賽
導入計畫
中小企業導入計畫
實體店家導入計畫
跨境電商驗證輔導計畫
隱私權及網站安全政策
跨境電商
跨境電商工作坊
台北新貿獎
外貿電商量表
數位知識庫
常見FAQ
知識文章
活動影音
政府/合作資源
主辦單位
版權所有©2023 Digital Business Center @Taipei. All Rights Reserved.
(02)2581–3521
#611、616
(02)2568–2294
10414 臺北市中山區松江路350號
DBC@ieatpe.org.tw
版權所有©2023 Digital Business Center @Taipei. All Rights Reserved.